Please enable JavaScript to view this site.

Aide PRIM

Statuts d'un quart

La liste des statuts présentée ci-dessous est à titre indicatif et peut être différente selon les besoins de votre entreprise.

 

Description des statuts

 

ICÔNE

STATUT

DESCRIPTION

Vacant

Le quart est vacant.

Comblé

Un candidat a été affecté au quart.

À confirmer

Ce statut indique qu'une des deux parties n'a pas confirmé l'affectation pour le quart; le client ou le candidat.

Non comblé

L'agence n'a pas trouvé de candidat pour combler le quart.

Payé

Le quart a été payé au candidat, mais n'a pas été facturé au client.

Facturé

Le quart a été facturé au client, mais n'a pas été payé au candidat.

Terminé

Le quart a été payé au candidat et facturé au client.

Candidat annulé

Le candidat a avisé qu'il ne pourra pas se présenter au travail pour ce quart.

Absent

Le candidat ne s'est pas présenté au travail pour ce quart.

En attente pour traitement

 
Le quart est comblé, mais on désire attendre avant d'effectuer les transactions de paie et de facturation.

 

« Ce statut est appliqué automatiquement si une demande comblée n'est pas traitée 5 jours après la date de la demande. Il est également possible de mettre le statut manuellement à partir des statuts postérieurs au statut « Comblé ». La seule option disponible à partir de ce statut est « Retour au statut précédent ».

 

Client annulé

Le quart a été annulé par le client.

Agence annulé

Ce quart est une erreur interne.  

 

« Noter que les quarts ayant ce statut ne sont pas comptabilisés dans les demandes des clients.

Prêt à être traité

Le quart est prêt à être payé et facturé, il sera visible dans la gestion de la paie et de la facturation.

Transfert

Ce statut ne fait pas partie des statistiques, il n’est pas modifiable et est utilisé pour le transfert de candidats d’un quart à un autre.

 

« PRIM fait une copie du quart, avec le même numéro, pour garder une trace de l'affectation originale.

En attente de transfert

Ce statut est la copie du quart qui a un statut « Transfert ».  Il est utilisé pour le transfert de candidats d’un quart à un autre.

En banque

Ce quart a été effectué, il est prêt à être facturé ou a déjà été facturé, mais le candidat ne désire pas être payé maintenant, il a choisi de le mettre « En banque ».

À remplacer

Nous indique que c’est une copie d’un quart suite à l’annulation ou l’absence d’un candidat, vous pouvez affecter un nouveau candidat.

Payé dans le mauvais client

La demande a déjà été payée, mais le client attaché à celle-ci n'était pas le bon.

En sélectionnant ce statut, le candidat reste inscrit dans la demande mais peut tout de même être affecté ailleurs. Une fenêtre d'action contextuelle indiquera à l'utilisateur la marche à suivre..

Facturé dans le mauvais client

La demande a déjà été facturée, mais le client attaché à celle-ci n'était pas le bon.

En sélectionnant ce statut, le candidat reste inscrit dans la demande mais peut tout de même être affecté ailleurs. Une fenêtre d'action contextuelle indiquera à l'utilisateur la marche à suivre.

Payé et facturé dans le mauvais client

La demande a déjà été payée et facturée, mais le client attaché à celle-ci n'était pas le bon.

En sélectionnant ce statut, le candidat reste inscrit dans la demande mais peut tout de même être affecté ailleurs. Une fenêtre d'action contextuelle indiquera à l'utilisateur la marche à suivre.

 

 

 

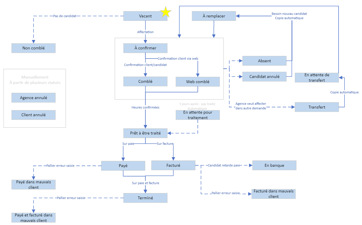
Schématisation des statuts et du flux des quarts

 

Vous trouverez ci-dessous un schéma illustrant le flux des statuts des quarts selon notre configuration de base.

 

Légende :
 

Ligne pleine : le statut est automatiquement appliqué en fonction d'une action effectuée dans PRIM

Ligne pointillée : le statut peut être modifié manuellement à partir du statut précédent.

 

Created with Help+Manual 8 and styled with Premium Pack Version 4 © by EC Software